Adnexus Biotechnologies Unveils Neural Temporal Fingerprinting for Personalized Health Monitoring Using Artificial Intelligence

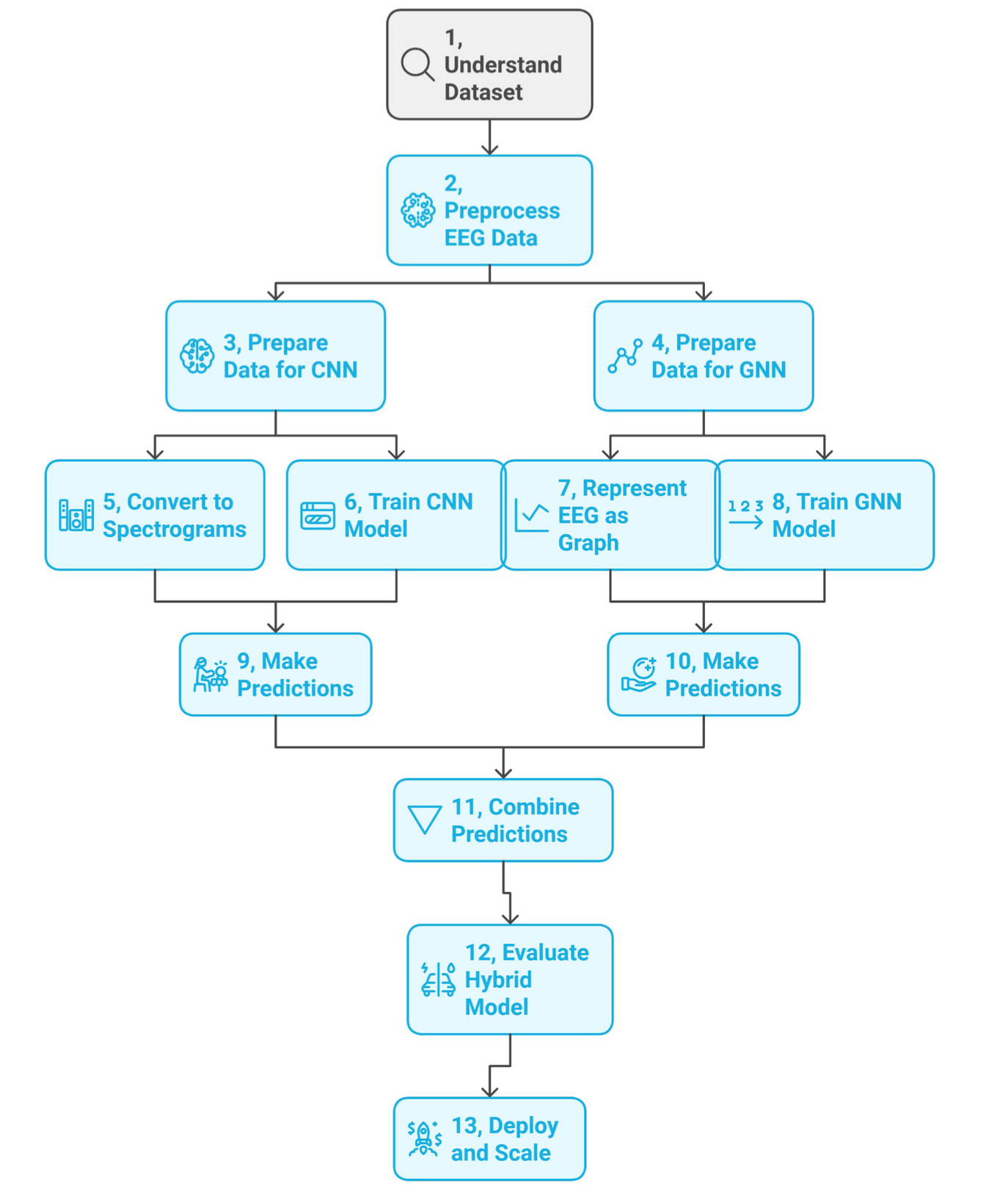
CNN Hybrid structure

Adnexus Biotechnologies Inc. is proud to announce the launch of AI-Driven Neural Temporal Fingerprinting, a groundbreaking technology designed to predict and monitor neurological and cardiovascular conditions with unparalleled accuracy. This innovation is developed under the umbrella of the company's advanced AI platform, Sutra. The brain and heart of each person send signals with patterns of long and short signals, and EEG and ECG read these signals. Neural Temporal Fingerprinting decodes these signals to understand messages about a person's health, translating complex signals into understandable health insights.

Key Innovations in Neural Temporal Fingerprinting:

  • Neurological Prediction through EEG: This system utilizes cutting-edge AI, including a combination of Convolutional Neural Networks (CNNs) and Graph Neural Networks (GNNs), to interpret EEG data to detect early signs of neurological conditions such as Alzheimer's, Parkinson's disease, Epilepsy, Encephalopathy, and PTSD. It provides clinicians with predictive scores and actionable insights for therapeutic interventions.

  • Cardiovascular Risk Assessment via ECG: This technology analyzes electrocardiogram (ECG) signals to assess arrhythmias, myocardial infarction, and heart failure risks. It focuses on heart rate variability and cardiac rhythm abnormalities, enabling precise risk stratification and continuous monitoring.

  • Integrated EEG/ECG Analysis: A unique hybrid model merges EEG and ECG data to evaluate brain-heart interactions. This combined analysis provides valuable insights into conditions influenced by both systems.

  • Enhanced PTSD Prediction: A specialized module examines both neural and cardiac signals to identify emotional and autonomic dysregulations associated with PTSD, facilitating personalized treatment strategies.

  • Real-Time Monitoring through Wearables: The system supports continuous health monitoring via wearable devices, enabling proactive health management in clinical and home environments.

Dr. Gaurav Chandra, CEO of Adnexus Biotechnologies, stated, "We're excited to integrate this breakthrough into our Sutra AI platform, with its tremendous potential for early disease detection and personalized treatment strategies based on individual neural signatures. By understanding the neuronal feedback loops associated with PTSD, we aim to identify emotional triggers and develop targeted interventions that can alleviate symptoms and aid recovery. This innovation has the potential to revolutionize PTSD management-from diagnosis to continuous monitoring and therapy-and offers promising applications for trauma survivors, soldiers, and conditions like dementia, seizures, and traumatic brain injury."

He continued this technological edge, positioning Adnexus Biotechnologies Inc. as a health tech leader with the potential to increase value through innovation and patents. Our diverse patent portfolio resulting from our AI Platform, Sutra, opens new markets, strengthens existing ones, and directly impacts value by driving sales and market penetration."

Dr. Kirsten Bischof, a co-inventor of this innovation and member of Adnexus Biotechnologies' Advisory Board, added, "By integrating EEG and ECG data, Neurotemporal Fingerprinting provides a more comprehensive view of patient health, addressing both neural and cardiac systems. This approach may lead to earlier detection and better management of health issues, whether they are acute or chronic, ultimately reducing healthcare costs and improving patient outcomes. She added, "Integrating these signals through Neurotemporal Fingerprinting allows for proactive rather than reactive healthcare. This shift will decrease the need for costly treatments by identifying problems before they escalate."

Strategic Developments: Adnexus has taken a significant step towards its future growth and innovation by signing a Letter of Intent with 1606 Corp (OTC: CBDW) for a strategic investment. The initial LOI period has lapsed, but the parties are still moving forward with a final deal. This partnership, a testament to our commitment to advancing healthcare, sets the stage for expanded growth and innovation in AI-driven health solutions, instilling confidence in our stakeholders.

About Adnexus Biotechnologies Inc.: Adnexus stands at the forefront of biotechnology, employing AI to revolutionize drug discovery, infectious disease management, and neurodegenerative research. Our focus is on advancing our HIV drugs to develop groundbreaking treatments. Visit www.adnexusbiotech.com for more details.

The AI Platform Sutra is central to the company's innovation, now expanding to:

  • Identify Disease Biomarkers: Allowing for early detection and more targeted interventions.

  • Advance Personalized Medicine

Industry Insights:

The global wearable health technology market was valued at $70.3 billion in 2024 and is projected to reach $152.8 billion by 2029, growing at a CAGR of 16.4%. Advancements in sensor technology, AI integration, and increasing consumer demand for real-time health monitoring drive this growth. Adnexus' emphasis on continuous health monitoring through wearable devices aligns directly with this market trend, particularly as consumers and healthcare providers look for tools to proactively manage chronic conditions and predict health risks.

AI-Powered Wearables: AI-powered wearable health devices are increasingly being used to monitor vital signs such as heart rate, blood pressure, ECG, and EEG. Adnexus' hybrid model, which combines EEG and ECG for continuous health monitoring, could place it in a strong position within the rapidly growing wearable health tech market.

The global AI in healthcare market was valued at $11.8 billion in 2022 and is expected to grow at a compound annual growth rate (CAGR) of 37.2% from 2023 to 2030. This growth is driven by the increasing demand for advanced diagnostic tools, predictive analytics, and personalized treatments, which align with Adnexus' focus on AI-powered health insights through EEG and ECG data.

Forward-Looking Statements

This press release includes forward-looking statements under federal securities laws, including projections and expectations regarding business developments, operations, and market conditions. These statements are identified by terms such as "should," "may," "intends," "anticipates," and others. While based on reasonable assumptions, results may differ due to various risks and uncertainties. Please review cautionary statements and disclosures in our filings with the SEC. Adnexus is not obligated to update forward-looking statements except as required by law.

For inquiries, please get in touch with Dr. Gaurav Chandra, CEO, [email protected]

https://www.adnexusbiotech.com

https://www.cbdw.ai

SOURCE: Adnexus Biotechnologies Inc.

Source: Adnexus Biotechnologies Inc.

Share:


Tags: Adnexus, AI, Biotech


Additional Images

Related Files

About Adnexus Biotechnologies Inc.

View Website or Media Room

Adnexus Biotechnologies Inc.
5473 Blair Road, Suite 100
Dallas, TX 75231-4227
United States