DCS Announces New Software Product 3DCS for SOLIDWORKS, Fully Integrated in Dassault Systemes' CAD Design Software

Dimensional Control Systems, developer of 3DCS Variation Analyst Software, is releasing a fully integrated solution in SOLIDWORKS CAD platform.
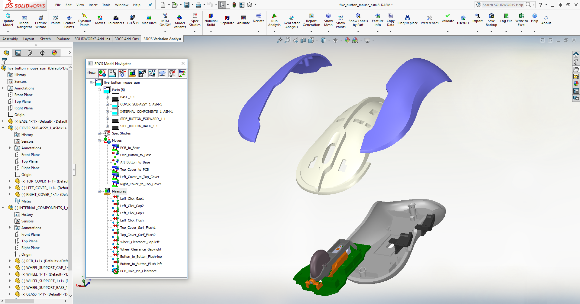
Simulate Manufacturing Processes and Part Tolerances in SOLIDWORKS

​​​Dimensional Control Systems (DCS), engineering software developer, is proud to announce the upcoming release of 3DCS for SOLIDWORKS, a SOLIDWORKS integrated version of industry-leading tolerance analysis software 3DCS Variation Analyst.

3DCS software (https://www.3dcs.com/tolerance-analysis-software-and-spc-systems/3dcs-software) is a scalable tolerance analysis package, ranging from entry level to advanced configurations, integrated into Dassault Systemes’ CATIA, Siemens’ NX, PTC’s CREO, and now Dassault Systemes’ SOLIDWORKS CAD platforms. As the standard for Tolerance Analysis software across the automotive and aerospace industries and used by major manufacturers in medical devices, electronics, consumer goods, and energy, 3DCS offers powerful tools for engineers and designers to simulate their manufacturing process and 3D tolerance stack-up to optimize GD&T, reduce scrap, rework, and root cause quality issues that could lead to warranty and liability claims.   

The SOLIDWORKS market has long awaited an advanced dimensional manufacturing solution that supports complex mechanical and flexible assemblies. 3DCS for SOLIDWORKS can include deformation and the variation from flexible material like plastics and aluminum in a dimensional analysis and tolerance stack-up. Incorporating Finite Element Analysis can become key to understanding the total variation in an assembly and support decisions in process and materials. Advanced mechanical analysis supports kinematics and mechanical motion; analyzing variation through a product’s range of motion to determine how variation will affect its function. These analyses can be supported with both simulated data and measurement data from a plant, analyzing products using measured data through a Closed Loop approach to determine root cause and problem solve production and assembly issues.

Integrated CAD tools provide a streamlined approach to analysis that improves adoption, training, and process implementation. With the ability to open 3DCS for SOLIDWORKS in the CAD platform and utilize PMI and CAD characteristics, implementation of 3DCS as a tolerance analysis tool becomes easy to learn and apply. With an integrated modeling approach, 3DCS saves the analysis data in the model files, letting users manage their CAD model in leading PLM systems like Teamcenter, Windchill, Enovia, 3DEXPERIENCE, and SOLIDWORKS Enterprise PDM to automatically bring their tolerance analysis along. This answers the challenge of both file management and version control.

“SOLIDWORKS is used across many industries and by many manufacturers,” said John Mathieson, DCS CEO and President. “It is important to us to make this technology available to those SOLIDWORKS users through an integrated user interface to access the advanced analysis tools 3DCS offers with the fewest barriers possible. As with our other platforms integrated in CATIA V5, 3DEXPERIENCE, CREO, and NX, we understand that the integration of tools into a single platform is the way of the future, and want to prepare our tools to meet that vision.”

DCS will be releasing its new software 3DCS for SOLIDWORKS later this year, making it available to new and existing clients. To learn more about 3DCS for SOLIDWORKS and how 3DCS Variation Analyst is used to optimize designs and reduce quality issues, visit DCS on the web at: https://www.3dcs.com/tolerance-analysis-software-and-spc-systems/3dcs-software/solidworks-platform.

About DCS

DCS is a software developer providing tolerance analysis and quality inspection solutions to the automotive, aerospace, medical device, electronics and energy industries. With more than 20 years’ experience, DCS has grown to include clients from every region of the globe including companies like Airbus, BMW, GM, LG, Jaguar Land Rover, Phillips Medical, Sony, Textron Aviation, and Volkswagen. As a quality solution provider, DCS prides itself on providing clients not just software, but services, staffing, and dedicated support to guarantee the success of their quality initiatives. Read more at www.3dcs.com

Source: Dimensional Control Systems

Share:


Tags: CAD, CAD Integrated, CATIA, Dassault Systemes', Digital Twin, Dimensional Engineering, Excel Stack, MBD, Model Based Definition, SOLIDWORKS, Statistical Tolerance Analysis, Tolerance Stack


Related Video

Additional Images

About Dimensional Control Systems

View Website

Dimensional Control Systems, Inc. (DCS), based in Troy, Michigan, is a quality software solutions provider focused on dimensional engineering and quality. DCS offers tolerance analysis software, quality management systems, and consulting services.

Benjamin Reese
Benjamin Reese
Director of Marketing, Dimensional Control Systems
Dimensional Control Systems
5750 New King Dr (Ste. 330)
Troy, MI 48098
United States