Eczema Research Breakthrough: Specific Bacteria and Metabolites Targeted for Advanced Treatments

Insights into the Skin Microbiome-Metabolome Nexus Revolutionize Eczema Management Strategies
RTL Genomics

A pioneering study between researchers from Colgate-Palmolive Company, RTL Genomics, and the lab of Pieter Dorrestein at UC San Diego sheds light on the intricate relationship between the skin microbiome and metabolome in adults grappling with mild to moderate atopic dermatitis (AD). Titled Co-occurrence Network Analysis Reveals the Alterations of the Skin Microbiome and Metabolome in Adults with Mild to Moderate Atopic Dermatitis, this research paper presents a novel approach for leveraging high-complexity microbial and metabolite profiles to screen bacteria associated with AD for metabolic products that may trigger disease. The paper’s findings may enable new cosmetic approaches for managing this skin condition (also known as eczema), and the overall approach has the potential to be applied across disease contexts where it is pertinent to identify microbial products with cosmetic or therapeutic value.

Atopic dermatitis, a prevalent inflammatory skin condition, has long been associated with disruptions to the skin microbiome. Understanding these disruptions better will help researchers understand how skin can become atopic and how to develop precision treatments. Published in the American Society of Microbiology (ASM) Journal mSystems, Gomes et al. employed high throughput techniques such as 16S rRNA gene sequencing and liquid chromatography mass spectrometry (LC-MS) to analyze the skin microbiome and metabolome of AD lesions, lesion adjacent skin, and skin samples from healthy participants.

Key Findings

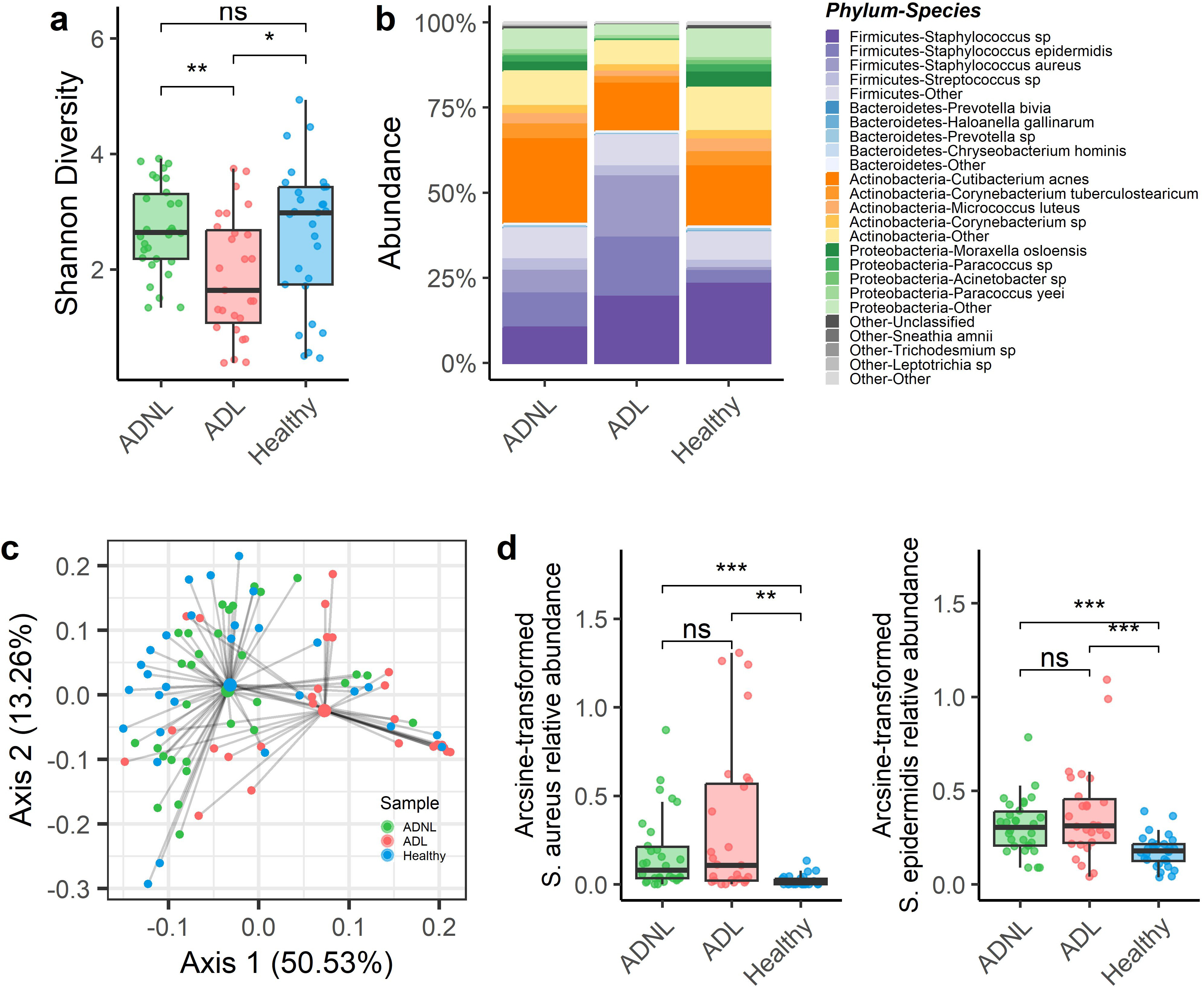
  • Significant Alterations in Microbiome Diversity and Composition in Lesions: AD lesions exhibited notable changes in the diversity and composition of the skin microbiome, though overall variation was minimal between non-lesional skin of AD patients and healthy volunteers.  
  • Elevated Levels of Staphylococcus Species: Increased levels of Staphylococcus species, particularly S. aureus and S. epidermidis, were observed in AD patients, suggesting a potential role in disease pathogenesis.
  • Distinct Metabolomic Profiles: Metabolomic analysis revealed distinct profiles between healthy individuals and AD patients, with ADL samples showing higher abundance of dipeptide derivatives, possibly linked to skin inflammation. Molecules unique to lesions were shown to be known products of Staphylococci, supporting direct involvement of the microbiome in AD.
  • Reduced Crosstalk in ADL Samples: Co-occurrence network analysis unveiled reduced crosstalk between the microbiome and metabolites in ADL samples, highlighting dysbiosis in the skin microbiome of AD patients.

The corresponding author, Dr. Min Li, Principal Scientist at Colgate-Palmolive, commented, “Our study provides valuable insight into the changes of the skin microbiome and associated metabolomic profiles in atopic dermatitis. We also identified specific bacteria and metabolites, which could be used as targets for developing personalized treatments for atopic dermatitis.”

Dr. Craig Tipton, the Director of Biostatistics at RTL Genomics, commented, “Our findings provide valuable insight into the complex interplay between the skin microbiome and metabolome in atopic dermatitis. This study goes beyond simply highlighting the bugs that are associated with disease and provides mechanistic insights into how bacteria may cause disease. By identifying specific bacteria and their metabolites, research like this paves the way for new cosmetic and therapeutic ways of managing dermatitis."

The Role of Multi-omic Analysis

Central to this study was multi-omic analysis, which married targeted 16S microbiome profiling with sophisticated mass spectrometry profiling. Though costly, this innovative approach can help unravel the sophisticated connections between microbial communities and metabolomes in disease states.  

By leveraging multi-omic analysis, researchers can gain deeper insight into the mechanisms underlying AD and lay the groundwork for precision personal care products and therapeutics.  

About RTL Genomics

RTL Genomics is a leading provider of advanced genomic research, sequencing, and analysis services. Committed to innovation and excellence, the RTL Genomics team collaborates with researchers, healthcare professionals, consumer product companies, and a broad spectrum of clients to drive advancements in microbiome research.

About Colgate-Palmolive

Colgate-Palmolive Company is a caring, innovative growth company that is reimagining a healthier future for all people, their pets and our planet. Focused on Oral Care, Personal Care, Home Care and Pet Nutrition, we sell our products in more than 200 countries and territories under brands such as Colgate, Palmolive, elmex, hello, meridol, Sorriso, Tom’s of Maine, EltaMD, Filorga, Irish Spring, PCA SKIN, Protex, Sanex, Softsoap, Speed Stick, Ajax, Axion, Fabuloso, Soupline and Suavitel, as well as Hill’s Science Diet and Hill’s Prescription Diet. We are recognized for our leadership and innovation in promoting sustainability and community wellbeing, including our achievements in decreasing plastic waste and promoting recyclability, saving water, conserving natural resources and improving children’s oral health through the Colgate Bright Smiles, Bright Futures program, which has reached approximately 1.7 billion children and their families since 1991. For more information about Colgate’s global business and how we are building a future to smile about, visit www.colgatepalmolive.com. 

Source: RTL Genomics

Share:


Tags: Atopic dermatitis, Eczema, Multi-omic analysis, Research, Skin microbiome


Related Files

About MicroGenDX

View Website

Founded in 2008, MicroGenDX has become the industry leader in the rapid turnaround and affordability of comprehensive Next-Generation Sequencing (NGS) and qPCR testing for clinical diagnostics.

MicroGenDX is CLIA-licensed and CAP-accredited laboratory and has been the trusted research partner for the CDC, U.S. Army, NASA and the FDA. MicroGenDX has published over 70 clinical studies and is the most experienced molecular diagnostic laboratory, with more than 1.5 million samples processed.

James Campagno
Director of Marketing, MicroGenDX
MicroGenDX
5776 Hoffner Ave S (203)
Orlando, FL 32814
United States